预约电话:18631657686
传真:03162808666
Email:yuzhichen1@163.com
联系地址:河北省廊坊市广阳区银河北路1号大院
技术支持:网律营管
于志臣律师,现任河北禄存律师事务所主任,联系方式:18631657686。 于志臣律师办案经验丰富,从事法律行业多年以来,深谙公、检、法、司机关办案流程及政府办事规则... 详细>>
律师姓名:于志臣律师
手机号码:18631657686
邮箱地址:yuzhichen1@163.com
执业证号:11310201510454142
执业机构:河北禄存律师事务所
联系地址:河北省廊坊市广阳区银河北路1号大院
廊坊律师于志臣
劳动法
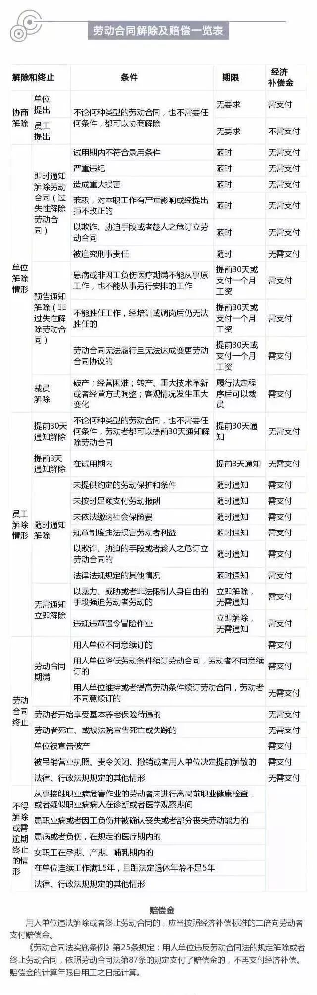
职场中人员流动是常事,有些时候因为一些原因需要与劳动者解除劳动合同。在与劳动者解除劳动合同时,哪些情况下该支付给劳动者经济赔偿金?该支付多少?
下图是劳动合同解除赔偿一览表,以供参考↓↓↓
此外,很多人分不清经济补偿金和赔偿金的区别在哪?及如何赔付?戳蓝色字体,查看往期文章,为您解疑答惑↓↓↓

免责声明:本网部分文章和信息来源于国际互联网,本网转载出于传递更多信息和学习之目的。如转载稿涉及版权等问题,请立即联系网站所有人,我们会予以更改或删除相关文章,保证您的权利。