欢迎来到廊坊律师于志臣!
咨询热线: 18631657686

您所在的位置: 廊坊律师于志臣 >律师文集

律师介绍

于志臣律师    于志臣律师,现任河北禄存律师事务所主任,联系方式:18631657686。   于志臣律师办案经验丰富,从事法律行业多年以来,深谙公、检、法、司机关办案流程及政府办事规则... 详细>>

在线咨询

联系我们

律师姓名:于志臣律师

手机号码:18631657686

邮箱地址:yuzhichen1@163.com

执业证号:11310201510454142

执业机构:河北禄存律师事务所

联系地址:河北省廊坊市广阳区银河北路1号大院

律师文集

重磅!​新旧对照表全文来了!看看《民法典》都改了啥?(建议收藏)

《民法典(草案)》与旧法对比图↓↓↓


01

民法总则与民法典草案(总则编)对比图





02

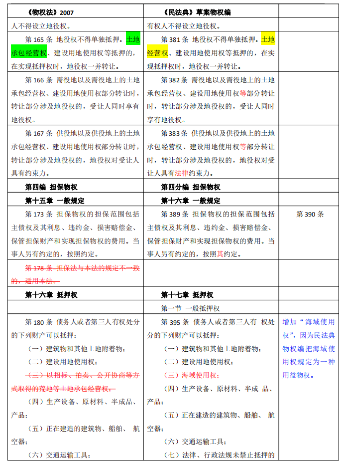
物权法与民法典草案(物权编)对比图



网络配图网络配图网络配图网络配图网络配图网络配图网络配图网络配图网络配图网络配图网络配图网络配图网络配图网络配图网络配图网络配图网络配图网络配图网络配图网络配图网络配图网络配图网络配图网络配图网络配图网络配图网络配图网络配图网络配图网络配图网络配图网络配图网络配图网络配图网络配图网络配图网络配图网络配图网络配图网络配图网络配图网络配图网络配图网络配图网络配图网络配图网络配图网络配图网络配图网络配图网络配图网络配图网络配图网络配图网络配图网络配图网络配图网络配图网络配图网络配图网络配图网络配图网络配图网络配图网络配图网络配图网络配图网络配图网络配图网络配图网络配图网络配图网络配图网络配图网络配图网络配图网络配图网络配图网络配图网络配图





03

旧法与民法典草案(人格权编)对比图






04

合同法与民法典草案(合同编)对比图






05

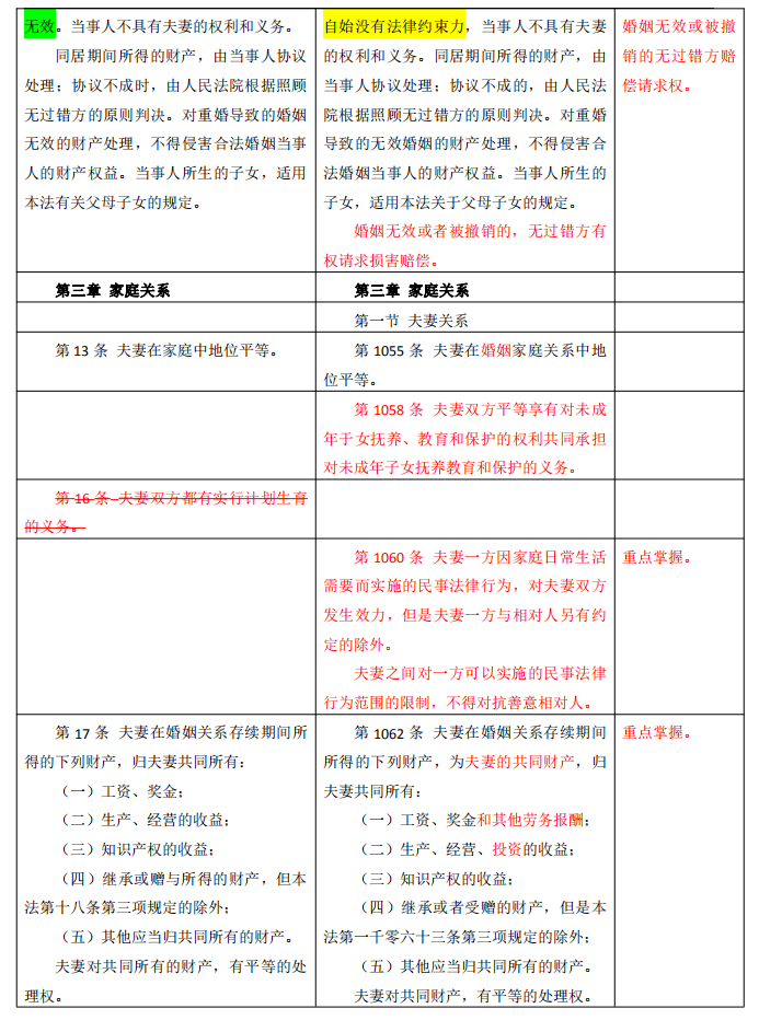
婚姻法与民法典草案(婚姻家庭编)对比图






06

继承法与民法典草案(继承编)对比图






07

侵权责任法与民法典草案(侵权责任编)对比图


转自:最高人民法院司法案例研究院、法律人那些事、刑事审判



免责声明:本网部分文章和信息来源于国际互联网,本网转载出于传递更多信息和学习之目的。如转载稿涉及版权等问题,请立即联系网站所有人,我们会予以更改或删除相关文章,保证您的权利。

扫码关注×

添加关注,精彩分享